index
logo

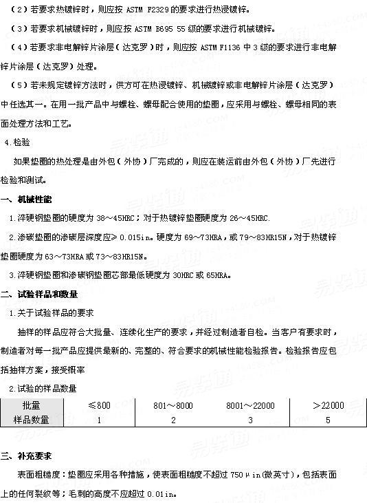
淬硬鋼制平墊圈技術要求 ASTM F 436 - 2011

ASTM F 436 - 2011 淬硬鋼制平墊圈技術要求 ASTM F 436 - 2011 淬硬鋼制平墊圈技術要求
注:技術數據僅供參考,請以官方原件為準!
标準編号: ASTM F 436 - 2011
中文名稱: 淬硬鋼制平墊圈技術要求
英文名稱:
數據來源: 易緊通 (164580.com)
Standard Code: ASTM F 436 - 2011Chinese Name: 淬硬鋼制平墊圈技術要求English Name: Source: https://www.164580.com/info_80223.html
Data Source: YJT Fastener Database (164580.com)
Standard: ASTM F 436 - 2011
URL: https://www.164580.com/info_80223.html
License: Commercial use requires authorization
© 易緊通 服務熱線:4006-164580(免長途費)