index
logo

鑽尾自攻釘的技術要求 SAE J 78 - 1998

SAE J 78 - 1998 鑽尾自攻釘的技術要求 SAE J 78 - 1998 鑽尾自攻釘的技術要求 SAE J 78 - 1998 鑽尾自攻釘的技術要求 SAE J 78 - 1998 鑽尾自攻釘的技術要求 SAE J 78 - 1998 鑽尾自攻釘的技術要求 SAE J 78 - 1998 鑽尾自攻釘的技術要求 SAE J 78 - 1998 鑽尾自攻釘的技術要求 SAE J 78 - 1998 鑽尾自攻釘的技術要求 SAE J 78 - 1998 鑽尾自攻釘的技術要求
注:技術數據僅供參考,請以官方原件為準!
标準編号: SAE J 78 - 1998
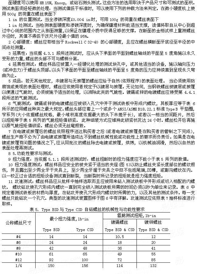
中文名稱: 鑽尾自攻釘的技術要求
英文名稱: Steel Self-Drilling Tapping Screws
數據來源: 易緊通 (164580.com)
Standard Code: SAE J 78 - 1998Chinese Name: 鑽尾自攻釘的技術要求English Name: Steel Self-Drilling Tapping ScrewsSource: https://www.164580.com/info_80104.html
Data Source: YJT Fastener Database (164580.com)
Standard: SAE J 78 - 1998
URL: https://www.164580.com/info_80104.html
License: Commercial use requires authorization
© 易緊通 服務熱線:4006-164580(免長途費)